八识规矩颂
唐三藏沙门玄奘奉诏撰
性境现量通三性,眼耳身三二地居 ;
遍行别境善十一 ,中二大八贪瞋痴。
五识同依净色根,九缘八七好相邻 ;
合三离二观尘世,愚者难分识与根。
变相观空唯后得,果中犹自不诠真;
圆明初发成无漏,三类分身息苦轮。
三性三量通三境,三界轮时易可知;
相应心所五十一,善恶临时别配之。
性界受三恒转易,根随信等总相连;
动身发语独为最,引满能招业力牵。
发起初心欢喜地,俱生犹自现缠眠;
远行地后纯无漏,观察圆明照大千。
带质有覆通情本,随缘执我量为非;
八大遍行别境慧,贪痴我见慢相随。
恒审思量我相随,有情日夜镇昏迷;
四惑八大相应起,六转呼为染净依。
极喜初心平等性,无功用行我恒摧;
如来现起他受用,十地菩萨所被机。
性惟无覆五遍行,界地随他业力生;
二乘不了因迷执,由此能兴论主诤。
浩浩三藏不可穷,渊深七浪境为风;
受熏持种根身器,去后来先作主公。
不动地前才舍藏,金刚道后异熟空;
大圆无垢同时发,普照十方尘刹中。
八识规矩颂贯珠解
范古农述
此颂唐玄奘法师所作。将心王八识。类分为四。各作三颂。均前二颂论凡界。后一颂论圣界。注解用贯珠法。将颂句分析嵌入。
前五识颂一
性境现量通三性,眼耳身三二地居;
遍行别境善十一,中二大八贪瞋痴。
(首句)眼识、耳识、鼻识、舌识、身识,此为五识。其所缘之境。于三境中。惟是性境。其能缘之量。于三量中。惟是现量。其业性则通乎善、恶、无记三性。
(次句)在有情界九地之中。鼻舌两识。惟第一五趣杂居地行之。二地以上则不行矣。眼耳身三识。则以第二离生喜乐地为居止之所。三地以上亦不行矣。
(三句)其相应心所。共有三十四个。为遍行五。别境五。善十一。
(末句)中随烦恼二。更有大随烦恼八个。及根本烦恼之贪瞋痴三者。
前五识颂二
五识同依净色根,九缘八七好相邻;
合三离二观尘世,愚者难分识与根。
(首句)此五识所依而发之根。其形状各殊者,为浮尘根。若就胜义根言。则同依于肉眼不见,天眼方见之清净色法所成之根无别异也。
(次句)识虽依根而发。苟缺他缘,亦不能显。故统论其依缘。则眼识,须藉明空等九缘。耳识,则藉除明外之八缘。鼻舌身三识;则籍除明空外之七缘。小异大同。好相邻近也。
(三句)至于对境而观五尘世间。须根境相合者,为鼻舌身三识。须根境相离者,为眼耳二识。其观察尘世之不同有如此者。
(末句)对境生情。熟为其主。彼小圣之愚于法相者,尚难分别是识与根。况凡夫耶。此五识之情状。所以日用而鲜知也。
前五识颂三
变相观空唯后得,果中犹自不诠真;
圆明初发成无漏,三类分身息苦轮。
(首句)凡圣之殊。系于迷悟。述者执妄。悟者解空。执妄为识。解空为智。若诸识于所缘境。能不起迷执。而观察我空法空之理。此即转识成智之功。超凡入圣之基也。然此所观空理。即是真如。有体有相。而此能观妙智。亦遂有二种之异,能直观真如之体者。为根本智。须变起真如之相而视之者。为后得智。今五识现空之智。但能缘变起之相。故唯属后得耳。
(次句)此五识不在因地转智。而在果地中转。犹且自己不诠(证也)真如。故五识所转之智,唯属后德,不属根本智也,明矣。
(三句)云何转智。菩萨地尽。入如来地。此谓藏识转为大圆镜智。光明初发其所持之五根。转为无漏色法。则依此而发之五识。亦成为无漏五智。所谓成所作智也。
(末句)此五智。即能成就如来所作三类分身。谓对地前菩萨。作千丈胜应身。对二乘凡夫作丈六劣应身。对余道众生。作随类变化身。而此无量分身,遍十方刹。无非今诸众生,息生死苦轮,得证佛果。作利他事业也。
意识颂一
三性三量通三境,三界轮时易可知;
相应心所五十一,善恶临时别配之。
(首句)吾人通常思念之心,是为意识。共业性通有善性、恶性、无记性三性,其能缘量通有现量、比量、非量三量,其所缘境通有性境、带质境、独影境三境。
(次句)意识遍行于欲、色、无色之三界。故三界众生轮回未息时,此识相粗。无论升沉,显易可知。非如后二识之不易知也。
(三句)其相应心所,则具足五遍行、五别境、十一善、六根本烦恼、二十随烦恼、四不定、共有五十一个。
(末句)意识起念。或善或恶或为无记。临时即有此善恶无记心所。分别支配与之相应。不差毫厘。
意识颂二
性界受三恒转易,根随信等总相连;
动身发语独为最,引满能招业力牵。
(首句)意识需缘简少。故得恒时生起。而变动不居。在造因则三性恒转变易。在结果则三界恒转变易。至于触境生感。忽乐、忽苦、忽忧、忽喜、忽舍、其于五受亦恒转变易。此于性界受三者。恒常辗转变易之状也。
(次句)心王既恒转变易。心所自亦如是。时而根本烦恼与之相应。时而大中小随烦恼与之相应。时而信等善法、或不定、或别境,与之相应。总相牵连无时或离也。
(三句)意识之情状如此。所以能牵动身根。而造身业。启发口舌而造语业。较之余识。其力为独强。共用为最烈。
(末句)夫吾人所造身语等业。熏于藏识。而成来世因种者。有二类。其一能引起来世总报之果。共二能成满来世别报之果。总之六道众生。能招来世之果报者。皆此意识造业之力牵令趣生而已。故此识为凡界中最有权力者矣。
意识颂三
发起初心欢喜地,俱生犹自现缠眠;
远行地后纯无漏,观察圆明照大千。
(首句)意识转智。亦在不执虚妄法尘。而观达二空真如。然其转智次第。要有三位。若其发起最初与智相应心品。即在菩萨第一圣位欢喜之地。
(次句)然在初地。惟分别我法二执已断。其俱生我法二执。犹尚自然现行,缠绕于用事。种子随眠于藏识。而未伏且断也。
(三句)若至菩萨第七圣位远行地后。则俱生我执之种子已断。法执之现行已伏。此时意识。纯为无漏。即第二位转智也。
(末句)直至入如来地。则意识之法执种子亦断。为第三转智究竟成就之位。能观察诸法性相。圆满光明,遍照大千世界,无不洞澈。如来鉴机说法。端赖于此。所以称为妙观察智也。
末那识颂一(即染污识)
带质有覆通情本,随缘执我量为非;
八大遍行别境慧,贪痴我见慢相随。
(首句)意根谓之染污识。继意识第六。故又称为第七识。此识缘藏识之见分为带质境。其业性为无记性。然无记有二。与染法相应。能覆障净法者。谓之有覆。非是则为无覆。而此识属于有覆。
又此识所缘之为带质境者。虽仗藏识见分之本质而起。而为由自识所解之我境。故一边通乎自识。一边通乎本质。谓之通情本也。
(次句)此识随其所缘藏识见分。执之为我。是众生我执之所由致也。夫藏识之见分。原非是我。认非我为我。故其能缘之量成为非量。
(三句)其相应心所。但有十八个。为八个大随烦恼。五个遍行。而别境中一个慧。
(末句)更有贪痴我见及慢之四个根本烦恼。与之相随而不舍离。
末那识颂二
恒审思量我相随,有情日夜镇昏迷;
四惑八大相应起,六转呼为染净依。
(首句)此识思量之功,在八识中最为优异。其优异之点。盖在恒常详审二者。然其所以为思量者。惟此妄执之我相随逐之不舍而已。
(次句)惟此识将妄执之我相。恒常思惟。详审量度。致令一切有情从无始来。日夜不息。分别人我。镇住于六道而不肯出离。昏迷于二执而未曾觉悟也。
(三句)此识即具我见、痴、贪、慢、四惑与八个大随烦恼。恒相应起。自己虽不造业。令所发之意识因此染污而造作染业矣。
(末句)眼耳鼻舌身意六种辗转而起之识。皆依此识而生。此识染污。故前六转识染污。此识若还清净。则前六转识清净。此诸识缘中。所以呼此识为染净依也。
末那识颂三
极喜初心平等性,无功用行我恒摧;
如来现起他受用,十地菩萨所被机。
(首句)末那为意识之根。故其转智。必借意识转智之功而成。菩萨初极喜地。意识已断分别我法二执种子。初心转智。故此识亦初心转智。而始成平等性。
(次句)至第八不动地。意识第二位转智。则此识亦于斯时第二位转智。此后借无功用行。任运将此识之我执种子。恒常摧灭。不复增长。
(三句)入如来地。妙观察智究竟圆成。则此识所转之平等性智。亦复成就。如来能现自他不二之境。起他所受用之身。即依于此智耳。
(末句)此智所现佛身。盖为教化初地至第十地诸圣位菩萨而设。亦惟此等菩萨。为所被之机而得受用。此所以为他受用也。
阿赖耶识颂一(即藏识)
性惟无覆五遍行,界地随他业力生;
二乘不了因迷执,由此能兴论主诤。
(首句)藏识非但不能造作善恶二业。且不与染法相应。故其业性惟是无覆无记。其相应心所。只有五个遍行心所而已。
(次句)此识是众生果报之体。故遍行于三界九地。而随他前六识造业之力。相应趣生。轮转无休。
(三句)然声闻缘觉二乘圣人。但知六识。不了更有藏识。都因小乘经中。非显露说。二乘迷于佛旨。故执为并无此识。
(末句)由此之故。能兴大乘论主广引圣教。备显正理。与之争辩。如成唯识论中所裁者。非得已也
阿赖耶识颂二
浩浩三藏不可穷,渊深七浪境为风;
受熏持种根身器,去后来先作主公。
(首句)此识之为藏也。浩浩乎深广矣哉。一具诸法种子。持而不失。是能藏义。受诸识所熏。随熏成种。是所藏义。此识之见分为第七识所执。认以为我。是我爱执藏义。因此识体义具三藏。持种受熏执以为我。令无边有情。无始相续。甚深广大而不可穷诘也。
(次句)藏识渊深不可穷尽。喻之如海。此识海中,以前七转识为其波浪。此波浪之起。即以其所缘之境触荡为风。风浪互为因果。相续生灭。致此识海。弥失其湛寂之相。而愈形其鼓荡之态矣。
(三句)此识之在有情界也。受前七识缘境造业之所熏习。而成心色二法种子。复即执持此诸种子。从过去位运至未来位。一俟成熟。即现作正报之根身依报之器界。此根身与器界。亦为此识所执受而为其相分也。
(末句)此识既有执受根身器界之功能。故有情之死。其去也独后。有情之生。其来也独先。谓三界有情。以此识作主人公。不信然乎。
阿赖耶识颂三
不动地前才舍藏,金刚道后异熟空;
大圆无垢同时发;普照十方尘刹中。
(首句)藏识转智。亦以末那转智为衡。菩萨在第八不动地前。末那第二位转智。断我执种子。则此识不复为末那执以为我。而才始舍去执藏之义。此为第一位转智。能令有情不受分段生死也。
(次句)至菩萨十地后。等觉位中。金刚道后心。即入如来地时。末那究竟转智。而藏识之异熟果相亦空。此为第二位转智。能令有情不受变易生死也。
(三句)如来地藏识究竟转智。名为大圆镜。此识之因相一切种子。尽成无漏。故名为无垢识。此无垢识成就。同时即为大圆镜智依之而发。此为第三位转智之相也。
(末句)藏识中因具有漏种子。故为生死有情之本。今无垢识漏种已尽。惟是无量功德之藏。即为诸佛法身。而大圆镜智常寂之
八识规矩颂法相表
八识心王 | 前五识:眼耳鼻舌身 |
| 第六识:意 | |
| 第七识:末那或云染污 | |
| 第八识:阿赖耶或云含藏 |
| 三境 | 性境 独影境 带质境 |
| 三量 | 现量 比量 非量 |
| 三性 | 善性 恶性 无记性 |
三界九地 | 欲界 | 五趣杂居地 |
| 色界 | 离生喜乐地 定生喜乐地 离喜妙乐地 舍念清净地 | |
| 无色界 | 空无边处地 识无边处地 无所有处地 非想非非想处地 |
| 六位 心所 | 遍行五 | 作意 触 受 想 思 |
别境五 | 欲 胜解 念 定 慧 | |
善十一 | 信 精进 惭 愧 无贪 无瞋 无痴 轻安 不放逸 行舍 不害 | |
烦恼六 | 贪 瞋 痴 慢 疑 恶见 | |
随烦恼二十 | 忿 恨 恼 覆 诳 谄 憍 害 嫉 悭 无惭 无愧 不信 懈怠 放逸 昏沉 掉举 失念 不正知 散乱 | |
不定四 | 悔 睡眠 寻 伺 |
心用四分:相分 见分 自证分 证自证分
| 八识缘生 | 眼识九 | 空 明 根 境 作意 分别依 染净依 根本 依种子 |
耳识八 | 空 根 境 作意 分别依 染净依 根本依 种子 | |
鼻识七 | 根 境 作意 分别依 染净依 根本依 种子 | |
舌识七 | 根 境 作意 分别依 染净依 根本依 种子 | |
身识七 | 根 境 作意 分别依 染净依 根本依 种子 | |
意识五 | 境 作意 染净依 根本依 种子 | |
末那识四 | 境 作意 根本依 种子 | |
赖耶识四 | 境 作意 俱有依 种子 |
| 菩萨位 | 地前贤位 | 资粮位: | 十住 十行 十回向 | |
| 四加行位: | 暖 顶 忍 世第一 | |||
| 地上圣位 | 初欢喜地 二离垢地 三发光地 四焰慧地 | |||
五难胜地 六现前地 七远行地 八不动地 | ||||
九善慧地 十法云地 金刚道 | ||||
五受:苦 乐 忧 喜 舍
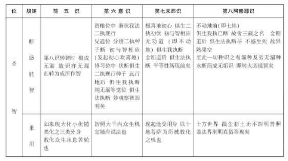
| 八识规矩颂总表 | |||||
| 位 | 规矩 | 前五识 | 第六意识 | 第七末那识 | 第八阿赖耶识 |
| 凡情 | 境 | 性 | 性 独影 带质 | 真带质 | 无本质性 |
| 量 | 现 | 现 比 非 | 非 | 现 | |
| 性 | 善 恶 无记 | 善 恶 无记 | 有覆无记 | 无覆无记 | |
| 界地 | 欲界 色界(鼻舌不行) 五趣杂居 离生喜乐 | 欲 色 无色 | 欲 色 无色 | 欲 色 无色(随他业力生) | |
| 相应 心所 | 遍行五 别境五 善十一(信 进 惭 愧 无贪 无瞋 无痴 轻安 不放逸 行舍 不害)根烦恼三(贪 瞋 痴) 中随烦恼二(无惭 无愧) 大随烦恼八 | 遍行五 善十一 别境五(欲 胜解 念 定 慧) 根烦恼六(贪 瞋 痴 慢 疑 恶见) 大随烦恼八 中又二 小又十(忿 恨 恼 覆 诳 谄 憍害 嫉 悭) 不定四(悔 眠 寻 伺) | 遍行五 别境一 慧 根烦恼四(贪痴慢我见) 大随烦恼八(掉举 昏沉 不信 懈怠 放逸 失念 散乱 不正知) | 遍行五(作意 触 受想 思) | |
| 依缘 | 明 空 根 境 作意 分别依 染净依 根本依 种子 眼全 耳除明 余三更除空 | 境 作意 染净依 根本依 种子 | 境(赖耶见分)作意根本依 种子 | 境(根身器界种子) 作意 俱有依(末那) 种子 | |
| 体相 | 自性了别 与根难分 | 随念分别 计度分别 自性分别(易可知) | 恒审思量我相随 有情日夜镇昏迷 | 浩浩三藏不可穷 渊深七浪境为风 | |
| 业用 | 眼耳离中观尘 鼻舌身合中观尘 | 动身发语 造引满业 招三界报 三性变易 五受轮转 | 为前六识转染净之依 | 受熏 持种子根身器 界 去来作主公 | |
| 圣智 | 观行 | 变转相分而观二空 真如 后得智摄 | 习二空(生空“破我执”法空“破法执”)观行 | 无力断惑 借意识修观而断 | |
| 断惑 转智 | 第八识转智时 根成无漏故识亦无漏 而转为成所作智 | 资粮位中 渐伏我法二执现行 见道位分别二执 种子断初与智相应(发起初心欢喜地) 修习位中伏断俱生二执现行种子 远行地后俱生我执断 纯无漏等觉位 俱生法执断妙观察智圆明矣 | 极喜地初心 俱生二执初伏 初与智相应 无功道(即不动地)俱生我执断 金刚道后俱生法执断 平等性智现前矣 | 不动地前(即七地)俱生我执已断 故舍三藏之名 金刚道后俱生法执断尽 不感生死 故异熟果空 至此一切种识之有漏种及劣无漏种永断而成无垢识即转大圆镜智矣 | |
| 果用 | 如来现大化小化随类化之三类分身教化众生永息苦轮也 | 智照大千内众生机宜随应说法也 | 现起他受用身 以十地菩萨为所被教化之机也 | 十方世界 微尘刹土 无不圆明普照 盖法界洞明真俗等观矣 | |
八识规矩颂法相表(图)





